Ablauf MWST-Code Findung in der Debitorenbuchhaltung
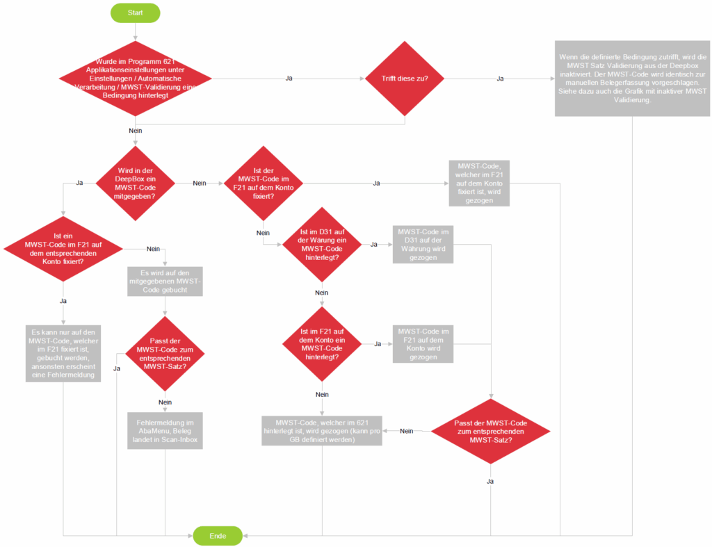
Mit aktiver MWST-Validierung
Dieses Schema zeigt die standardmässige Logik zur Verbuchung der MWST-Code-Ermittlung in der Debitorenbuchhaltung, unter der Voraussetzung einer aktiven MWST-Validierung im ERP-System.

Mit inaktiver MWST-Validierung
Dieses Schema zeigt die Logik zur Verbuchung der MWST-Code-Ermittlung in der Debitorenbuchhaltung, unter der Voraussetzung einer deaktivierten MWST-Validierung im ERP-System.

Hat dies Ihre Frage beantwortet?
Verwandte Beiträge
Ablauf MWST-Code Findung in der Kreditorenbuchhaltung
Mit aktiver MWST-Validierung Dieses Schema zeigt die standardmässige Logik zur Verbuchung der MWST-Code-Ermittlung in der Kreditorenbuchhaltung, unter der Voraussetzung einer ...
Es konnte kein gültiger MWST-Code ermittelt werden
Fehlermeldung: „Für Beleg: 0/Position: 1 konnte kein gültiger MWST-Code mit dem MWST-Satz: 7.7 ermittelt werden.“ Die folgende Fehlermeldung erscheint, wenn die ...
Sind die MWST-Referenzen im "621 Applikationseinstellungen" gesetzt?
Wird ein Beleg über die DeepBox verarbeitet, wird der MWST-Code gemäss dem verlinkten Artikel „Ablauf MWST-Code Findung“ ermittelt. Mehrwertsteuerpflichtiger Mandant ...